Ga direct naar de hoofdinhoud
Afwijkend bewustzijn ECI
Home
»
LPA
»
LPA 20.2 Algemene Intoxicatie
LPA 20.2 Algemene Intoxicatie
Afwijkend bewustzijn ECI
Home
Diff. diagnoses
Alcohol en Drugs intoxicatie
Burn out
Commotio cerebri
Contusio Cerebri
Delier
Depressie
Hyperglykemie
Hypoglykemie
Hypoxie
Keto acidose
Ontwenningsverschijnselen
Psychose
SAB
Sepsis
TIA
Vit B12 deficientie
LPA
LPA 5.9 Algemeen Onderzoek
LPA 5.10 Onrust
LPA 5.23 Weigering Behandeling
LPA 11.2 CVA
LPA 14.4 Hypo/Hyper glycemie
LPA 20.1 Alcohol intoxicatie
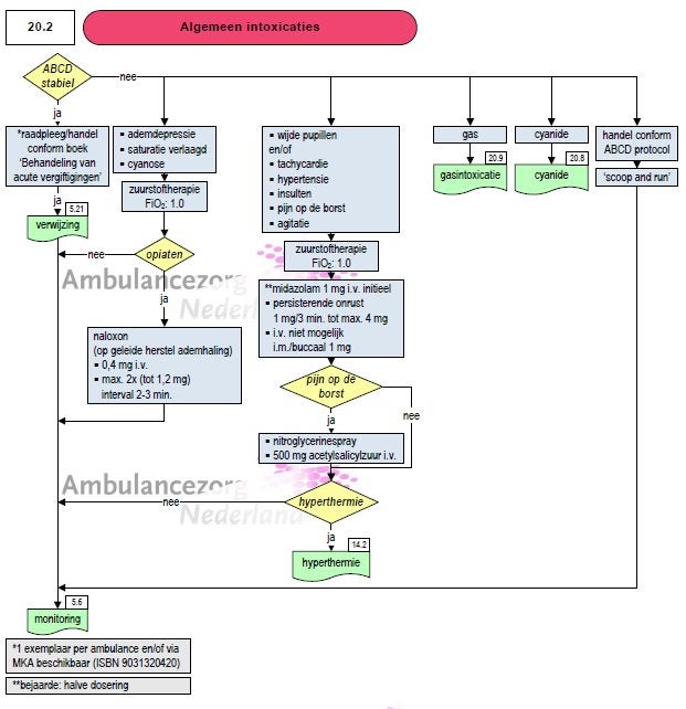
LPA 20.2 Algemene Intoxicatie
LPA 20.7 cocaine intoxicatie
LPA 20.12 Overzichtstabel Intoxicaties
LPA 21.5 Biperideen
PLA 21.9 Droperidol
LPA 21.19 Midazolam
Anamnese bij de casus
Ammoniakvergiftiging
Bronnen